杂交与渐渗在野生植物中广泛存在,并对物种形成与适应性进化产生重要影响,一直以来都是进化生物学和生物多样性研究的热点。然而,物种之间的频繁杂交与渐渗使得重建物种系统发育关系非常困难。遗传重组是产生变异的主要驱动力量之一,在生物进化过程中起着极其重要的作用。然而,重组率变异如何影响系统发育关系和杂交渐渗尚不清楚。野生二倍体草莓是重要的作物野生近缘种,广泛分布于世界温带地区,中国是其多样性分布中心与起源中心之一,蕴藏非常丰富的遗传变异,具有重要的发掘利用价值。
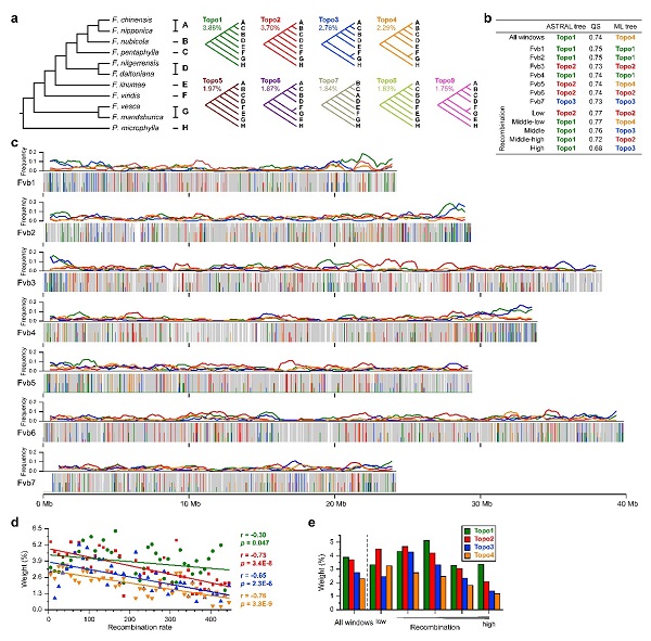
华南植物园康明研究团队利用全基因组重测序数据重建了10个野生二倍体草莓(占所有野生二倍体草莓的83%)的系统发育关系,探讨了重组率变化对系统发育关系和基因组渐渗的影响,发现低重组率的基因组区域具有更低的杂交渐渗与不完全谱系分选,以及更一致的系统发育信号,可以反映更真实的系统发育关系(图1,图2)。野生二倍体草莓存在复杂且广泛的杂交渐渗,物种间平均渐渗率约占整个基因组的4.1%。渐渗更倾向于保留在高重组、低基因密度的基因组区域(图2)。祖先态模拟揭示了自交不亲和性状丢失后而重新获得。同时发现自交不亲和性状的重新获得可能与受到正选择的控制花粉识别的SLF基因的历史渐渗有关(图3)。该研究为野生二倍体草莓的进化历史和杂交渐渗的基因组特征提供了新视角,为杂交渐渗在植物交配系统转变中的作用提供了新证据。
上述研究成果已在线发表于进化生物学顶级刊物Molecular Biology and Evolution(《分子生物学与进化》)。中科院华南植物园冯超副研究员和江苏省农科院果树所王静研究员为论文共同第一作者,华南植物园康明研究员为论文通讯作者,美国俄勒冈州立大学Aaron Liston教授参与了研究工作。该研究得到了国家自然科学基金、中科院青促会项目和华南植物园青年人才专项等项目的资助。文章链接:https://academic.oup.com/mbe/advance-article/doi/10.1093/molbev/msad049/7067769
图1. 野生二倍体草莓系统发育拓扑结构在染色体上的变异揭示了广泛的系统发育冲突


