DNA甲基化是表观遗传修饰中的一个重要组成部分,可以通过改变染色质的结构,DNA的稳定性以及DNA和蛋白质的结合程度调控基因表达。在植物DNA甲基化的建立和维持过程中,植物特有的RNA聚合酶V(Pol V)通过转录出的非编码RNA招募一系列下游因子实现对DNA的甲基化。目前,以Pol V为核心的DNA甲基化复合体已经鉴定出了多个组分成员,但作为复合体核心Pol V的转录行为如何调控却并不清楚。同时,植物中独立进化出的Pol V是否于Pol II存在相互调控也鲜有研究。
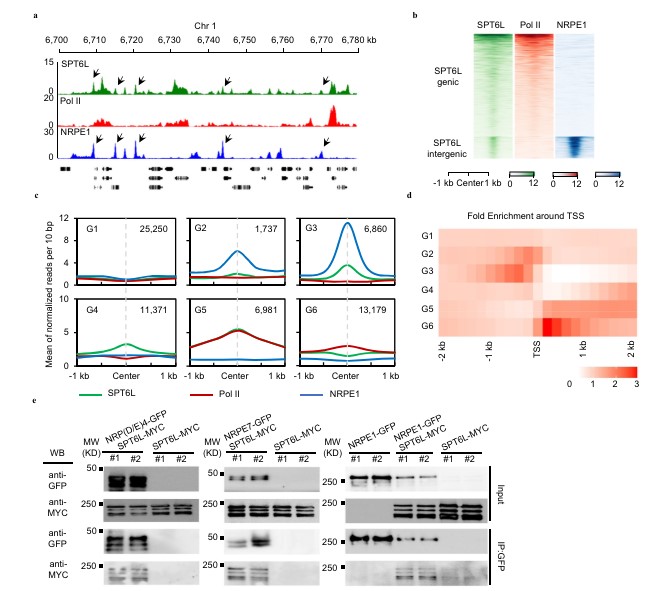
中国科学院华南植物园农业与生物技术中心陈琛研究团队最新研究发现,真核生物中保守的Pol II转录延伸因子SPT6L能与Pol V在体内形成复合物并共定位于富含转座子的基因间区(图1)。SPT6L的缺失导致DNA甲基化水平显著下降,但却不影响Pol V在基因组上的结合。进一步研究发现,SPT6L突变并不影响参与决定DNA甲基化水平的一系列因子如DNA甲基转移酶、去甲基化酶以及小RNA的变化(图2)。最后,通过对比检测Pol V的新生转录产物,发现SPT6L的缺失显著降低了Pol V转录产物的丰度以及长度(图3),表明SPT6L在Pol V转录延伸过程中发挥重要作用。DNA甲基化通常与基因和转座子的转录沉默紧密相连,有意思的是,本项研究发现Pol V与Pol II在招募转录延伸因子SPT6L上呈现竞争关系(图4),而SPT6L的缺失均能显著降低Pol II1及Pol V在DNA上转录活性(图3)。这一结果表明Pol II与Pol V对转录延伸因子的竞争也可能成为除DNA甲基化外控制基因和转座子表达的新层次。
相关研究成果于近日发表国际学术期刊在Nature Communications(《自然-通讯》)(IF=17.694)上。中国科学院华南植物园刘玉娟博士为文章第一作者,陈琛研究员和王昌虎副研究员为共同通讯作者。此外广东省农业科学院的舒洁博士、刘军研究员;华南植物园的张志博士、丁宁博士、刘锦源;加拿大农业部的崔玉海研究员也参与了研究工作。该项研究得到了国家自然科学基金面上项目和青年项目、广州市科技计划项目的资助。文章链接:https://www.nature.com/articles/s41467-024-48940-8

图1. SPT6L和Pol V在体内形成复合物并且共定位于基因间区

图2. SPT6L突变降低DNA甲基化但不影响DNA甲基化组分蛋白因子和小RNA的表达

图3. SPT6L突变降低Pol V的转录产物的丰度和长度

图4. Pol II与Pol V在招募SPT6L上存在竞争关系