植物与菌根真菌之间的互利共生(菌根)是植物-微生物共生互作的主要模式,它能够促使植物积极响应并适应各种生物和非生物胁迫,从而进入新的生境乃至占领新的生态位,最终推动物种分化。真菌异养植物(Mycoheterotrophic plants)是植物-真菌互作驱动植物进化的经典案例,以其独特的营养方式、与光合自养植物截然不同的进化方向备受关注。真菌异养植物没有叶绿素,依赖真菌而生存,二者之间互作关系从祖先的互利共生转变为寄生,且在这种关系转变过程中往往发生真菌合作者的转变,同时伴随着真菌特异化的发生。真菌合作者的转变使得真菌异养植物能够拓展新的生态位,进入不同于光合自养祖先的生境(通常是阴暗、潮湿的森林地表层)并生存,进而发生物种分化,这也是植物-真菌互作推动植物多样性分化的具体体现。真菌异养植物通常比光合自养植物具有更高的真菌特异性(Fungal specificity),即其只与较少的真菌形成互作关系,且这些真菌往往具有较近的系统发育关系。然而,当前对真菌异养植物的起源与进化历程知之甚少,其共生真菌转变及特异化发生的生态机制仍困扰着众多研究者。
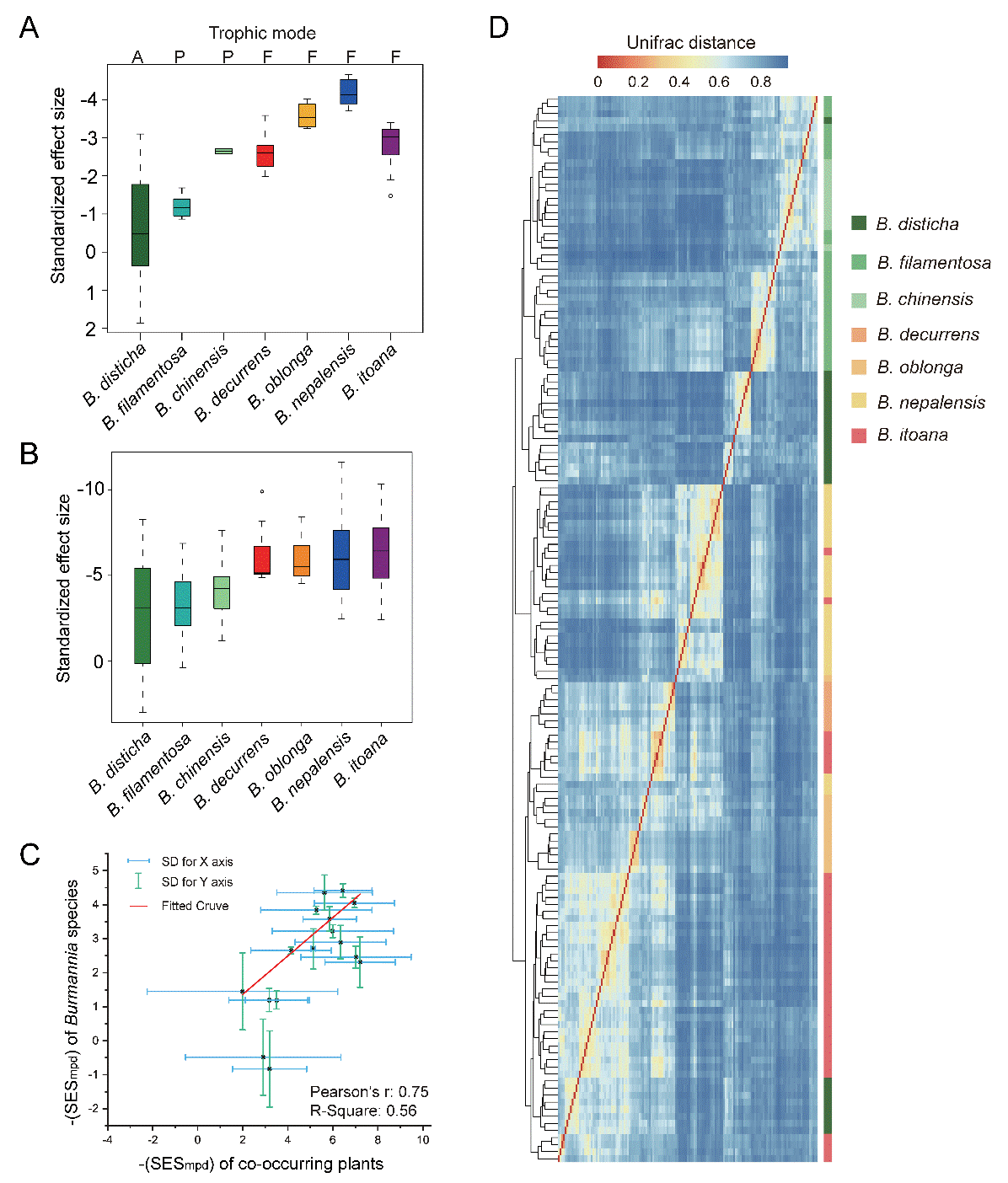
为探究这一科学问题,中国科学院华南植物园植物中心赵中涛副研究员利用真菌异养植物的模式植物类群-水玉簪属进行了相关研究。研究团队对水玉簪属各物种开展了广泛采样,通过高通量测序等手段,对水玉簪属7个植物种、16个居群开展了伴生植物调查和微生物多样性调查。研究结果显示,真菌异养植物不依赖于特定的植物类群,而是能够与绝大多数伴生植物形成互作关系以获取真菌营养,且不同生境的共享真菌可能为其生境转移提供了前提条件。研究进一步发现,导致真菌特异性形成的因素不仅是植物方营养方式的转变,生境迁移也明显促进了植物中真菌特异性的发生。
相关研究结果以“Not only transitions in nutritional modes but also niche shifts facilitate mycorrhizal fungal specialization in Burmannia”为题,发表在国际生态经典期刊Functional Ecology(《功能生态学》)。华南植物园赵中涛副研究员为第一作者,张奠湘研究员为通讯作者。该研究得到国家自然科学基金的资助。文章链接:https://besjournals.onlinelibrary.wiley.com/doi/full/10.1111/1365-2435.14706

图1. 水玉簪属不同营养型植物。

图2. 水玉簪及其伴生植物中菌根真菌的系统发育结构。A.水玉簪不同物种中真菌群落系统发育结构;B.伴生植物中菌根真菌群落的系统发育结构;C.水玉簪与伴生植物中真菌群落的关系;D.水玉簪伴生植物中真菌群落的聚类结构。